湖北日报讯(记者张倩倩) 开学在即,家长关心的学费怎么收?住宿费等代收费有何规定?3月2日,武汉市教育局、武汉市发展和改革委员会联合发布《2026年春季武汉市各级各类学校收费项目标准公示》,为全市学生家长送上一份详尽的教育收费“明白纸”,并重申对教育违规收费行为实行“零容忍”。
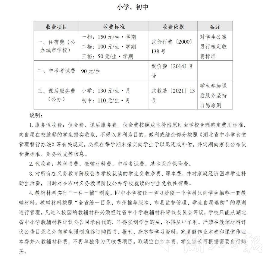
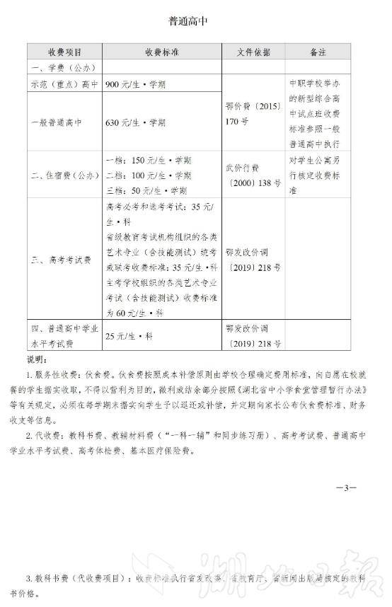
根据公示内容,2026年春季,武汉市公办幼儿园保教费继续实行政府定价,其中省级示范幼儿园为600元/生·月,市级示范幼儿园500元/生·月,一级至三级幼儿园依次为300元、270元、240元/生·月。义务教育阶段学校免收学费、杂费,仅可按规定收取服务性收费和代收费,如伙食费、教辅材料费等,且必须遵循自愿和非营利原则。普通高中方面,省级及市级示范高中学费标准为900元/生·学期,一般普通高中为630元/生·学期。
公告强调,各区教育局、各学校要进一步增强政治责任意识,把严格执行教育收费政策作为遵守政治纪律和政治规矩的重要体现。公告明确要求,各校必须严格执行教育收费公示制度,在醒目位置公示收费项目、标准、依据及投诉电话,自觉接受社会监督。对于民办学历教育学校,其学费及住宿费标准由学校自主合理确定,但也需做好公示工作,确保收费公开透明。
“发现一起、查处一起,绝不姑息,决不允许搞‘下不为例’。”武汉市教育局与市发改委在公告中强调,将继续加大教育乱收费查办力度。为方便群众监督,两部门公布了专门的监督举报电话:武汉市教育局65608550,武汉市发改委68821036。





