
湖北日报讯 (记者张倩倩)1月4日下午,武汉市招考办发布2026年高中阶段学校招生考试报名相关通知,明确1月4日起考生可核对并导出学籍信息,进入报名程序,1月下旬左右即可打印《武汉市中考报名信息核对表》,确认报名。详情如下:
一、报名对象及条件
(一)符合下列条件的应届初中毕业生可在我市报名1.具有我市学籍的应届初中毕业生。2.户籍在我市、学籍在外地,要求回我市升学的应届初中毕业生。
(二)下列人员不得报名
1.户籍和学籍均不在我市的学生;
2.高中阶段在校学生;
3.非应届初中毕业生;
4.因触犯刑律已被有关部门采取强制措施或正在服刑者。
二、报名方式及办法我市中考实行网上报名,管理平台为:“武汉市中招综合管理平台”(以下简称“中招平台”)。
网址:https://zkzz.whzkb.cn/stu/(学生端)
(一)报名信息
1基本信息。
中考报名信息以“全国中小学生学籍信息管理系统”学籍信息为基础,字段如下:姓名、性别、学籍号、身份证号、出生日期、初中学校、班级、政治面貌、民族、监护人一、联系电话一、监护人二、联系电话二、通讯地址、是否随迁子女。
其中“联系电话”仅限联通、电信、移动的手机号码,长度为11位,且前面不加“0”或“86”,中考报名、志愿填报、成绩查询和录取状态查询时使用此号码验证身份。
2报名号。
中考报名号是在基本信息采集工作结束之后,由“中招平台”为考生提供的唯一身份标识码,用于中考信息管理,报名号长度为10位,每位代表的含义如下图。

3电子照片。
电子照片标准:文件大小为180*240像素,格式为“.Jpg”,单张照片大小不超过30kb。以报名号、学籍号或身份证号命名。如报名号为“2602010319”,则文件名为“2602010319.jpg”。
(二)报名流程及时间安排
1集体报名。
按照“人籍一致,籍随人走”相关政策规定,考生应在学籍所在区参加报名和考试。具有我市学籍的应届毕业生由学籍所在初中学校统一组织完成集体报名,具体流程如下:
(1)核对学籍信息(1月4日—1月9日):初中学校在“全国中小学生学籍信息管理系统”中核对并导出学籍信息,再将报名基本信息导入“中招平台”。
(2)生成报名号(1月12日—1月16日):各区招考办在“中招平台”生成报名号。
(3)上传考生照片(1月19日—1月23日):初中学校在“中招平台”完成。
(4)组织核对信息(1月24日—1月30日):初中学校组织考生在“中招平台”完成,打印《武汉市中考报名信息核对表》(附件1),考生及家长签字确认,学校留存备查。2单独报名。
2单独报名。
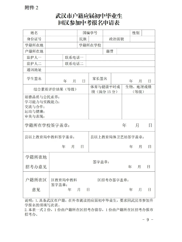
户籍在我市、学籍在外地,要求回我市升学的应届初中毕业生实行单独报名。
(1)学籍确认(1月4日—1月9日):考生凭初中学校所在地教育行政部门出具的学籍证明到户籍所在区教育局中教科确认学籍信息。
(2)单独报名(1月12日—1月16日):考生凭学籍证明、户口簿及《武汉市户籍应届初中毕业生回汉参加中考报名申请表》(附件2)等材料到户籍所在区招考办办理单独报名手续。户籍签发时间为2026年1月31日之前。
(3)报名信息确认(1月24日—1月30日):区招考办打印《武汉市中考报名信息核对表》(附件1),考生及家长签字确认,区招考办留存备查。
(4)体育与健康和理化生实验操作考试:由区教育局安排考生参加体育与健康现场测试和理化生实验操作考试。报名工作开始后需要修改报名信息的考生,信息修改截止时间为1月30日,逾期不予受理。考生报名后不得再办理学籍异动手续。
(三)报名收费实行网上缴费,考生登录“中招平台”完成缴费。
附件:
1.武汉市中考报名信息核对表
2.武汉市户籍应届初中毕业生回汉参加中考报名申请表

