湖北日报全媒记者 赵莎莎 通讯员 熊文婷
“11月11日当天,我们的订单量达11万单,女装连衣裙、套装等畅销国内外。”11月13日,在中国(天门)服装电商城内,湖北莱依窕服饰有限公司总经理周龙伟穿梭于3000多平方米的仓库中,盘点“双十一”后的库存。
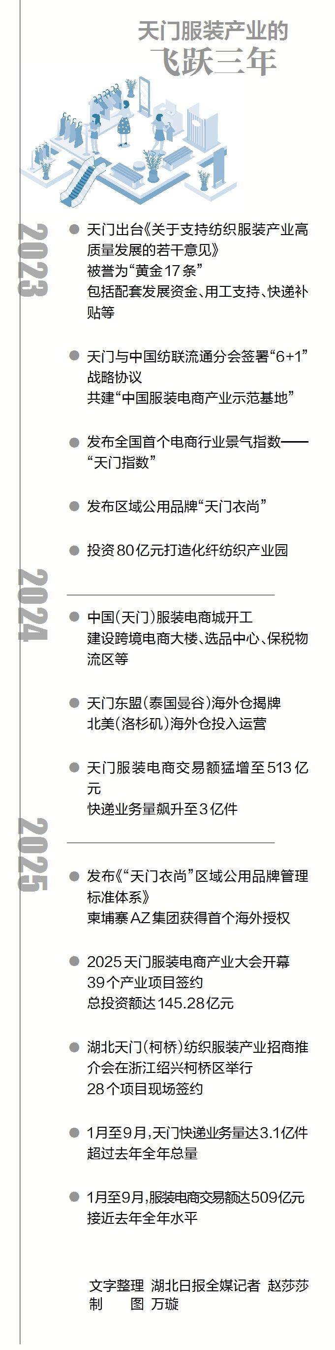
据统计,今年“双十一”期间,天门快递业务量同比增长30%,这正是天门纺织服装电商产业强劲发展的一个缩影。
今年1月至9月,天门快递业务量已达3.1亿件,超过去年全年总量;同期服装电商交易额达509亿元,接近去年全年水平。
“湖北服装看天门,天门服装出国门。”如今天门已构建起从纺纱、织造到跨境物流的完整产业链,纺织服装相关市场主体超1.3万家。
这座不靠海、不沿边的内陆城市,如今每天向全球发出超300万件服装,成为名副其实的“全球衣橱”。
全链发展从“无布之困”到“衣链闭环”

“服装产业的竞争,归根结底是产业链完整性的竞争。天门能在短短几年内实现从‘代工贴牌’到‘全球直供’的跃升,核心在于构建了一条自我循环、高效协同的全产业链。”中国纺织工业联合会流通分会会长徐建华如此评价。
十年前,天门还深陷“无布之困”:90%的面料依赖外购,一颗纽扣都需从浙江、广东调运。服装企业困于“来料加工”的低利润环节,生产周期长达半个月。
转机始于2021年。随着沿海地区成本攀升与天门“归雁工程”政策形成合力,数万名南下打拼的“天门服装人”带着技术、经验和资金返乡创业。
天门以“链式思维”重塑产业格局,首先向上游突破,投资80亿元打造化纤纺织产业园,引入聚合物切片、纺丝、织布等15家上下游企业,构建“原料—纺丝—织布—制衣”的完整闭环。
如今,园区年产涤纶丝、锦纶长丝等原料超50万吨,目标直指湖北省最大的化纤纺织产业基地。“面料外购”成为历史,“本地供应、快速响应”成为新标签。
中游的产业集聚彰显“集群效应”。中国(天门)服装电商城、白马服装原创电商基地等园区吸引200余家企业入驻,形成“核心工厂+卫星工厂+家庭作坊”的协同网络。面辅料“次日达”成为现实,生产周期从15天压缩至3天。
在新同发服装辅料门店中,拉链、纽扣、吊牌等600余类辅料琳琅满目;生产车间内,自动化生产线有序运转,定制化的包装袋、商标吊牌如流水般产出。“生意火爆,目前日产量已达80万件。”负责人彭平波感慨,“以前包装袋要从义乌进货,如今本地一站式配齐,效率提升一倍。”
下游的市场触达,让天门服装真正“飞”向世界。在国内,天门凭借全自动分拣与精准补贴,成为湖北物流成本最低的区域之一;在海外,通过“千帆出海”计划,持续拓展全球市场。
产业链闭环的高效运转,成为天门服装走向全球的坚实底座。
数字变革从“汗水制造”到“智慧创造”

永佳服饰公司智能吊挂系统高效运转。(湖北日报全媒记者 柯皓 通讯员 胡擎宇 摄)
走进永佳服饰的智能车间,工人们在吊挂生产线前有序忙碌,各生产班组前的电子看板实时显示目标产量、实时进度、返工率等关键数据。
“一件衣服从进厂到成品平均只需3到4分钟。”永佳服饰生产厂长刘俊娟介绍。
更令人惊叹的是“即需即造”系统。物联网芯片实时采集200多项生产数据,“数字孪生”技术构建的“镜像工厂”与实体产线同步运行,AI智能排产系统能同时处理来自纽约、曼谷、迪拜等地的差异化订单需求。
“这让我们能从容应对直播爆单。”刘俊娟说。
如今在天门,智能制造深度应用,AI排版、自动裁剪、智能吊挂等新技术快速普及。中国纺联秘书长夏令敏预测:“3年内,自动化设备渗透率将达80%,首单周期缩短至48小时。”
创新举措推动产业向微笑曲线两端延伸。前端研发设计环节,天门与武汉纺织大学等高校合作建立研发中心;后端营销服务环节,涌现出电商代运营、网红孵化等专业机构。
“我们不仅要做好衣服,更要做懂消费者的衣服。”这已成为天门服装人的共识。
数字化变革带来质的飞跃:2021年至2024年,天门服装电商交易额从70亿元跃升至513亿元,今年预计将达700亿元。在抖音、拼多多等平台,天门女装销量稳居湖北省首位。
跨境出海从“内陆小城”到“世界衣橱”

天门服装电商主播进行直播带货。 (湖北日报通讯员 刘银斌 摄)
“订单主要来自跨境电商平台希音,销往北美、欧洲、东南亚等地区,日均生产3000到4000件。”公司负责人洪朋双介绍。这位曾经的制衣工人,如今经营着年产值超2000万元的跨境电商企业。
天门的全球物流网络正加速织就。2024年10月,天门东盟(泰国曼谷)海外仓揭牌,助力天门服装出口泰国、马来西亚、越南、缅甸等东盟国家,成为构建“国内直采中心+海外仓”全球网络的关键一步。
此后,天门相继在美国、日本、马来西亚等关键市场落子布局。这些海外仓全面接入TikTok、Amazon等平台,成功赋能天门90%的服装企业以“海外仓直发”模式触达全球消费者。
“天门衣尚”借此销往全球150多个国家和地区,在希音、Temu等国际主流平台的市场份额持续攀升,稳居湖北第一。
更深远的变化正在发生。天门从产品出口升级为模式输出。天门千广传媒有限公司为泰国上市公司暹罗全球之家培训直播人员,对方计划打造800个直播间,专门销售天门生产的服装。
“天门衣商聚天门,天门衣裳天下闻。”商务部驻武汉特派员办事处副特派员张楚虎感慨道。
根据规划,到2030年,天门将培育10家年销售额超30亿元的自主品牌企业,建成六大核心海外仓,实现“7天全球达”的物流目标。届时,天门服装电商交易额将突破1000亿元。
从汉江之滨到太平洋彼岸,天门正在编织一张联通全球的服装电商网络。这条由数字化驱动、全链条协同、全球化布局的发展之路,不仅是天门服装产业的现实写照,更是中国制造业转型升级的生动实践。
